本网讯(通讯员 邵鑫)2023年8月25-28日,第九届全国大学生基础医学创新研究暨实验设计论坛本科院校总决赛在重庆成功举办。本次大赛于2023年3月启动,共吸引了31个省份235所高校报名参加,参赛队伍4266支,学生人数达到21044人,比赛规模创历届新高。

本次论坛由高等学校国家级实验教学示范中心联席会基础医学组、高等学校基础医学创新创业协同育人工作组主办,分为基础临床、法医学、预防医学、中医药学、口腔医学等五个学科赛道,是目前全国基础医学教育领域影响力最大的大学生创新设计展示活动和基础医学学科竞赛。为保证竞赛作品质量,在教务处统筹、指导下,基础医学院精心组织,邀请了多名优秀导师作为专家,严格按照竞赛通知要求,认真遴选竞赛项目和团队,推荐30支队伍参加比赛,最终取得优异成绩,获奖数量和质量均突破新高,在中南赛区复赛中荣获一等奖3项,二等奖3项,三等奖9项,优秀奖4项。最终经过层层选拔,我校6支队伍凭着出色的表现成功站到总决赛的舞台,斩获金奖1项、银奖1项、铜奖4项。
我校参赛团队在此次比赛中展示了良好的竞赛风貌和学术风采,比赛提升了学生的创新实践能力,夯实了基础医学知识,培养了学生崇尚科学、追求真知、勇于创新的探索精神。
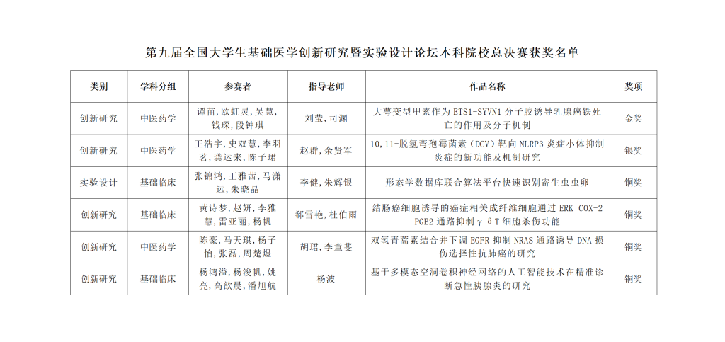
附总决赛获奖名单:

